等保测评如何定级?二级、三级等保要求及所需设备有哪些?
在网络安全等级保护2.0国家标准(等保2.0)中,信息安全等级保护分为五级,分别是第一级(自主保护级)、第二级(指导保护级)、第三级(监督保护级)、第四级(强制保护级)和第五级(专控保护级),一至五级等级逐级增高。
虽然等保分为五个级别,但实现项目落地的都是二、三和四级,最低的一级单位作为建议,也是可以自行备案,但是作用不大。最高的等保五级信息系统受到破坏后,会对国家安全造成特别严重损害,这类系统一般都涉及国家秘密,等级保护体系无法担此重任,所以也不会用。现阶段普遍需要第三方测评机构测评的是第二级和第三级。
那二级和三级又是如何确定的呢?
安全保护等级初步确定为第二级及以上的等级保护对象,其运营使用单位应当依据《网络安全等级保护定级指南》进行初步定级、专家评审、主管部门审批、公安机关备案审查,最终确定其安全保护等级。
等级保护对象的级别主要由两个定级要素决定:
(1)受侵害的客体;
(2)对客体的侵害程度。
定级对象的安全主要包括业务信息安全和系统服务安全,与之相关的受侵害客体和对客体的侵害程度可能不同,因此,安全保护等级也应由业务信息安全(S)和系统服务安全(A)两方面确定,根据业务信息的重要性和受到破坏后的危害性确定业务信息安全等级;根据系统服务的重要性和受到破坏后的危害性确定系统服务安全等级;由业务信息安全等级和系统服务安全等级的较高者确定定级对象的安全保护等级。参考下列表格:
关于系统测评时间,在《信息安全等级保护管理办法》公通字[2007]43号中有明确规定,新建二级信息系统,应在系统投入运行后30日内,在该单位所在的区域网安进行备案,并提交相应的信息系统备案材料。已运营(运行)的二级信息系统,在确定等级后,应在30日内在该单位所在的区域网安进行备案,并提交相应的信息系统备案材料。三级信息系统明确规定每年测评一次,四级信息系统每半年测评一次,五级信息系统虽有要求但在实际工作中几乎很难遇到。
至于如何根据等级要求进行合规建设,葫芦娃集团提供以下建议,供大家参考。
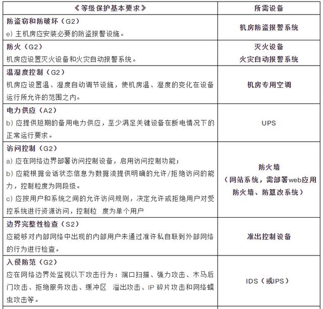
二级等保要求及所需设备
三级等保要求及所需设备
作为国家信息安全的基本制度,贯彻落实等级保护2.0是企业义不容辞的信息安全义务。为解决企事业单位等保合规建设难题,葫芦娃集团提供网络安全一站式解决方案,涵盖网站安全、云安全、边界安全、移动安全、数据安全、代码安全、终端安全等全领域安全产品,全方位助力互联网安全建设,加快保护信息安全,保障网络生态环境健康发展。
【版权提示】葫芦娃集团尊重并保护版权。部分图片/素材来源于网络,如有侵权请及时告知我们处理。
(本文转载于网络)








